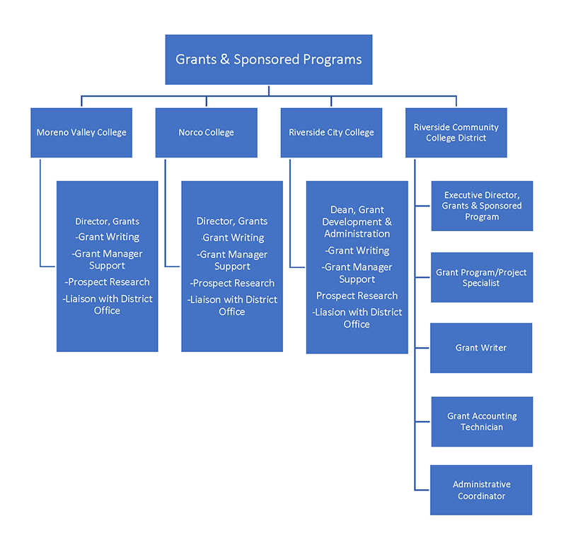
Our Staff
Laurie McQuay-Peninger
Executive Director, Grants & Sponsored Programs
laurie.mcquay-peninger@rccd.edu
Cristina Cervantes
Administrative Coordinator
cristina.cervantes@rccd.edu
Taylor Cannon
Program/Project Specialist
taylor.cannon@rccd.edu
Sarah Valadez
Grants Writer
sarah.valadez@rccd.edu
Kanani Hoopai
Accounting Technician
kanani.hoopai@rccd.edu
Grants & Sponsored Programs Organizational Chart
Download Chart [PDF]


